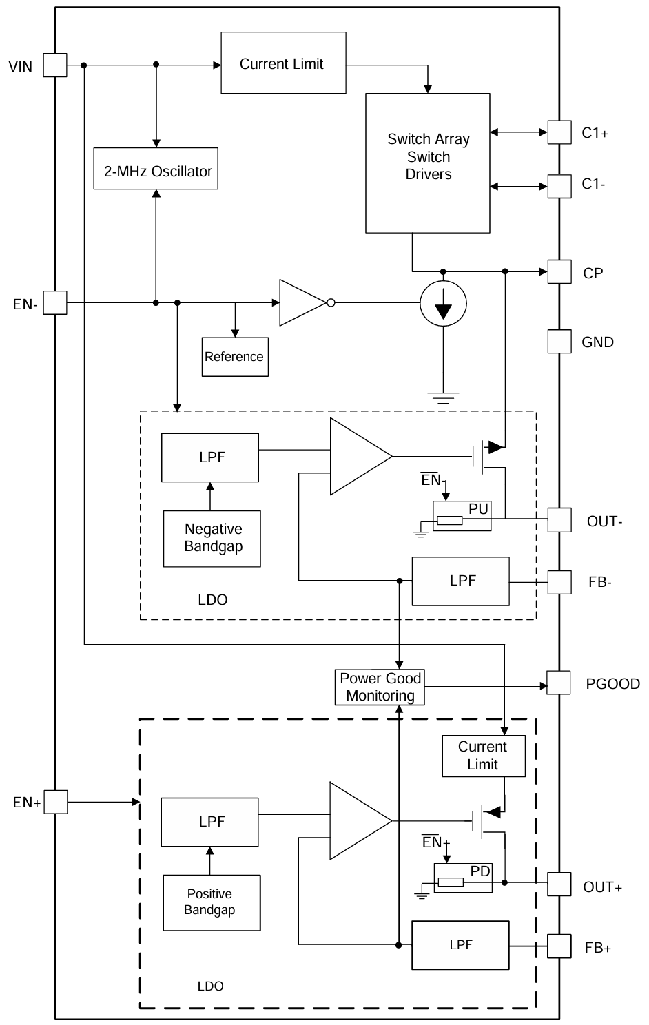
对于需要正负压供电的模拟电路来说,通过电荷泵来产生一个与输入正压近似相等的负压,再用一对正负压LDO进行稳压,是个不错的选择。
刚好,TI有生产LM27762,这是一个集成了负压电荷泵与正负压LDO的低压正负压生成芯片,封装小巧且输出能力较强,可以用在很多地方。

不过,在使用LM27762时,有可能会遇到一些常见问题,本文会在讲解如何使用LM27762的同时,讨论这些常见的问题,来作为对LM27762手册的补充。
(此处默认读者已经看过LM27762的手册,对手册里提及的内容这里就跳过)
本文目录
1 在输入电压恒定时,最大输出电压能到多少?
要回答这个问题,我们首先要明确电荷泵的输出阻抗。

对于此类反相电荷泵,其输出阻抗由以下几部分组成(忽略PCB寄生参数):
R_{out}=(2×\sum_{S1}^{S4}R_{sw})+\frac{1}{C_{fly}×f_{sw}}+4×ESR_{C_{fly}}+ESR_{C_{out}}
由于这里C_{fly}与C_{out}均为MLCC,所以其ESR通常很小,通常仅为几mΩ,可以忽略。
那么,可以近似的认为,电荷泵的输出阻抗为:
R_{out}=(2×\sum_{S1}^{S4}R_{sw})+\frac{1}{C_{fly}×f_{sw}}
这两部分分别代表开关管内阻与电容的阻抗,可以通过这个公式,根据输入输出电压以及电流,来选取C_{fly}。
但是,LM27762的手册中并未给出其开关管内阻\sum_{S1}^{S4}R_{sw},不过,我们可以根据其输出阻抗,以及官方选取的C_{fly}值来反推其\sum_{S1}^{S4}R_{sw}。
下图为LM27762在输入电压为5.5V时的输出阻抗曲线:

输出电流低于100mA时,LM27762为了省电会降频工作,所以这里只需要看曲线后段平直的部分。
官方EVB使用的C_{fly}为GRM155R61A105KE15,其特性如下:

其标称静电容量为1uF,那么其在上述工况下,其有效容量约为540nF。而LM27762在输出100mA电流时的开关频率约为2MHz,那么,电荷泵输出阻抗中,电容贡献的部分为:
\frac{1}{C_{fly}×f_{sw}}≈0.926Ω
那么我们就可以反推出,在25℃时,LM27762的\sum_{S1}^{S4}R_{sw}约为0.55Ω。
选用一个有效容值稍大的C_{fly},例如GRM155D71A475ME15,其在5.5V下的有效容值大约为1μF,可以把电荷泵的输出阻抗降至1.6Ω。
那么,我们再来看看LM27762的LDO的特性:

基本上,负压LDO不需要多少压差就能保持输出纹波比较低,正压LDO需要约0.7V的压差才能保持纹波较低(输出100mA时)。
那么,在输出250mA时,建议把输入输出压差控制在1V左右,这样正压LDO的压差会有1V,负压LDO压差会有0.6V,应该是都可以保持一定的PSRR。例如+5.5V转±4.5V。
如果输出电流较低,例如50mA以下,那么0.5V的压差也是可以接受的,例如+5V转±4.5V。
2 电荷泵的三个电容(Cin,Cout,Cfly)要怎么选?
这三个电容中,我们首先要确定C_{fly}的取值。
2-1 Cfly取值分析
C_{fly}的取值与LM27762中的电荷泵的输出阻抗密切相关,也是所有电容中最关键的一个。
根据前文求出来的电荷泵开关\sum_{S1}^{S4}R_{sw}的内阻,我们就可以根据实际工况,来选取C_{fly}的取值了。
我们先考虑极限工况,假设需求是输入电压为5.5V,输出电流±250mA,并且要求输出电压尽可能高。
这种情况下,电荷泵的输出内阻当然是越低越好,\sum_{S1}^{S4}R_{sw}我们改变不了,不过我们可以通过增大C_{fly}的容值来降低输出阻抗。
最极端的做法就是给一个很大的C_{fly},让R_{out}的组成部分基本只剩下R_{sw}的部分,也就是约1.1Ω。
不过这样做有两个很大的问题,第一个是需要很大的C_{fly},这样与为了小占板面积而选用LM27762的初衷相悖;第二是这样做会导致电荷泵上电瞬间脉冲电流巨大,如果C_{in}的容量不足的话,可能会拉跨主电源轨。
这里如果要输出±250mA,并且要求压差很小的话,推荐使用一个有效容量约为1μF的电容,例如GRM155C71A225KE11或类似物,其在上述工况下有效容值约为0.88μF,贡献的输出阻抗约为0.568Ω,整体的输出阻抗约为1.668Ω。使用有效容值大于1μF的电容,对整体输出阻抗降低的程度已经很小,却会继续增加上电启动时的负担,没有必要。
如果输出电流变小,或是允许的压差变大,建议降低C_{fly}的容值,因为这样可以提升输出阻抗,降低负压LDO上的压差,提升效率降低发热。
2-2 Cout取值分析
C_{out}与电荷泵的输出电压纹波有关。在负载恒定时,输出电压纹波为:
ΔV_{out}=\frac{I_{out}}{2×C_{out}×f_{sw}}+2×I_{out}×ESR_{C_{out}}
对于MLCC来说,其ESR足够小,让我们可以忽略后一项,这样,其输出电压纹波可以近似为:
ΔV_{out}=\frac{I_{out}}{2×C_{out}×f_{sw}}
这里首先考虑最坏情况,输出电流为±250mA的情况,此时输出电压纹波为:
ΔV_{out}=\frac{10^{-6}}{16×C_{out}}
那么此时,如果我们要求输出电压纹波小于10mV_{p-p},那么此处所需要的C_{out}的有效容值要大于6.25μF。
所以,一个有效容值≥6.25μF的输出电容,既可以应对绝大多数情况。如果负载电流较小,C_{out}同样可以缩小,只需按所需电压纹波计算即可。
2-3 Cin取值分析
C_{out}与电荷泵的输出电压纹波有关,类似的,C_{in}与电荷泵的输入电压纹波有关。并且,输入电压纹波的公式与输出电压纹波的公式很类似:
ΔV_{in}=\frac{I_{out}}{2×C_{in}×f_{sw}}+2×I_{out}×ESR_{C_{in}}
同样,输入电压纹波可以近似为:
ΔV_{in}=\frac{I_{out}}{2×C_{in}×f_{sw}}
同样,考虑最坏情况,则此时输入电压纹波为:
ΔV_{in}=\frac{10^{-6}}{16×C_{in}}
同样,如果要求输入电压纹波小于10mV_{p-p},那么此处所需要的C_{in}的有效容值要大于6.25μF。
不过,除了电压纹波外,还有一个问题需要考虑,就是上电后瞬间,当电荷泵开始工作时,C_{in}与C_{fly}之间存在一次瞬间的电荷分享,并且在开始的几个周期内,C_{in}会通过C_{fly}给没电的C_{out}充电。如果前置的电源响应不及时,那么LM27762的供电电压就会被拉低,导致器件关断,进而导致启动失败,然后一直重复启动失败->重新启动的过程,表现就是输出一直电压偏低且不能稳压。
所以,关于这三个电容的容值,建议C_{in}>C_{out}>>C_{fly}。
3 要不要加输入/输出滤波器?加什么样的输入/输出滤波器?
电荷泵的输入和输出电压纹波主要来源是开关切换时C_{fly}与C_{in}或C_{out}的电荷分享,由于在电荷分享时两个电容之间的电阻几乎只有开关管的内阻,PCB走线电阻和电容ESR,而这三者都比较小,所以电压纹波的斜率较高,高频分量很多。而显然这些高频分量几乎全部在LDO环路的带外,正负压LDO都几乎不能提供什么主动的电源抑制,在高频下的PSRR基本只有LDO的开环R_{out}与C_{out}组成的低通滤波抑制。输入端更是只有C_{in}做滤波,如果输入端电源轨上还有其他敏感设备的话,很容易受到干扰。想要滤除这些高频分量的干扰的话,可以考虑加入额外的输入/输出滤波器。
那么,什么样的滤波器适合这里呢?
这里我推荐使用穿心电容,因为它本身就是一个比较理想的电容,不会像RC滤波那样产生损耗,也不会像LC滤波那样有可能震荡。其拥有很低的ESL,对高频分量的滤除效果很好。
穿心电容一般有三种封装样式:

最左边的封装,村田称之为"KNFMOT",其特点是DCR中等,耐压可以较高,ESL偏大(但相比普通MLCC仍然非常小)。
中间的封装,村田称之为"KNFMWT",其特点是DCR较低,耐压较低,ESL中等(在穿心电容中处于中等水平)。
最右边的封装,村田称之为"KNFMPS",其特点是DCR偏高,耐压较低,ESL很低(在穿心电容中都算很低的)。
这里我推荐使用低ESL的NFM18PS105D0J3,其S21响应如下:

从上图中可以看出,其ESL处于一个很低的水平,在100MHz左右其阻抗才开始上升。至于其DCR偏大的问题,可以通过并联多个来缓解。
4 LM27762上电不启动?
27762上电不启动通常是由于上电瞬间的电荷分享,造成供电电源轨跌落,进而导致器件欠压关断,关断后供电电压重新开始上升,上升到超过启动阈值后,又由于电荷分享而关断,然后后续再重复这一过程造成的。
有两个办法可以解决这个问题:
第一个办法最简单,可以加大C_{in}的容值,或是减小C_{fly}与C_{out},使电荷分享对供电电源轨的影响变小。
第二个办法是,输入电源串一个RC低通滤波器连接到两个EN,使LM27762有一个启动延时,这样可以让LM27762的EN引脚达到启动的阈值电平时,C_{in}上已经储存了比较多的电荷,即使启动时的电荷分享让C_{in}上的电荷流失了一部分,剩余电荷的仍然可以维持LM27762的供电电源轨不至于欠压关断。
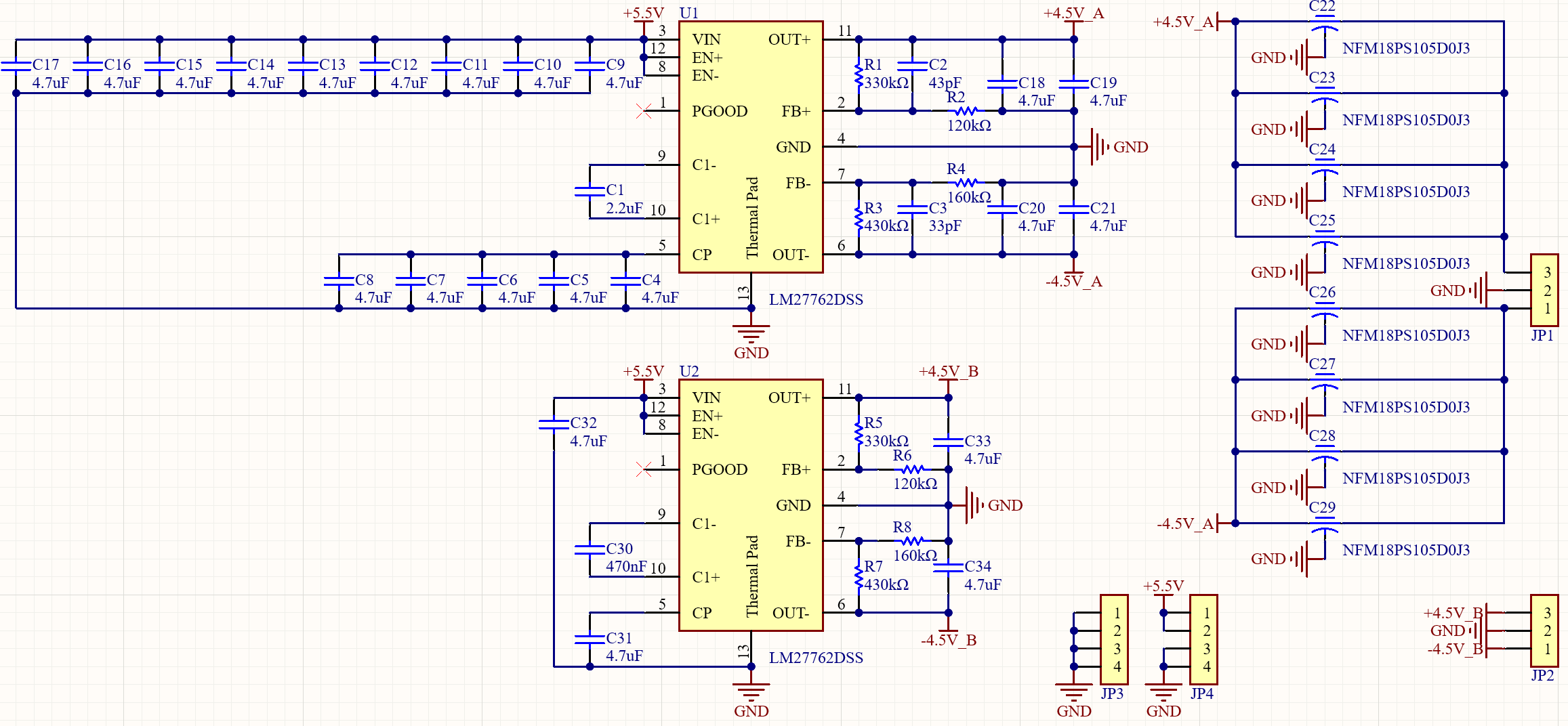
5 参考原理图与Layout
这里我会提供两个版本的原理图与Layout,版本A是为低压差,低噪声大输出电流设计的,占板面积稍大,BOM稍多;版本B是为较大压差或较小输出电流设计的,占板面积小,BOM少。下面的参考原理图中,U1对应版本A,U2对应版本B。
5-1 原理图设计

上图中,所有4.7μF的电容均为GRM155C81A475ME01,2.2μF电容为GRM155C71A225KE11,470nF电容为GCM155C71A474KE36。
版本A的电荷泵的C_{fly}有效容值约为0.88μF,C_{out}的有效容值约为7μF,C_{in}的有效容值约为12.6μF,符合前文提到的C_{in}>C_{out}>>C_{fly},并且各电容容值够大,可以在保证电荷泵低输出阻抗的同时,保证电荷泵输入输出端纹波都较低。输出端还加上了额外的穿心电容滤波器,正负压均使用四个并联,可以有效抑制高频干扰。
版本B就是版本A的精简版,不过多赘述。
5-2 Layout





最近刚好用到该芯片,非常感谢您的分享